人才培养
本科生培养
学院设有测控技术与仪器、光电信息科学与工程、生物医学工程、智能感知工程(创新实验班)四个本科专业。其中测控技术与仪器专业是国家级特色专业和安徽省教改示范专业,2012年通过教育部全国首批仪器类工程教育专业认证,2018年通过第二轮工程教育认证,2019年获批国家级一流本科专业建设点;光电信息科学与工程专业是省级专业综合改革试点专业,2020年获批国家级一流本科专业建设点;生物医学工程专业为安徽省“卓越工程师计划”专业,是安徽省特色专业,2022年获批安徽省一流本科专业建设点;智能感知工程专业是新工科专业试点改革与创新实验班建设专业,于2021年开始招收本科生,围绕智能感知工程专业集成电路封装与测试领域的人才需求,2025年开设智能感知工程IC封测技术创新实验班。
学院本科生就业率连续多年来保持97%以上,升学率保持在46%以上,毕业生从事的专业领域覆盖高端制造、半导体/泛半导体、航空航天、新一代信息技术、生命健康等领域。学院60余年来累计培养1万1千余名本科毕业生,为我国国民经济发展培养了大批骨干与突出贡献者。
学院设有本科生中心实验室,重视本科生工程实践创新能力的培养。近年来依托国家级/省部级重点实验室、大学生创新实践中心、类生产线的综合创新平台,构建“基础知识—工程实践—创新能力”实践育人体系紧密结合学科竞赛,形成“以赛促建、以赛促教、以赛促学”的模式。近年来,学院多次获得“挑战杯”全国大学生课外科技作品竞赛一等奖,每年八十余人次在全国“飞思卡尔”智能车竞赛、全国大学生光电设计大赛、中国大学生创新大赛、全国大学生虚拟仪器大赛等国家大学生创新创业大赛中获得优异成绩。学院与美国、德国、英国、澳大利亚、加拿大、俄罗斯等高校与研究机构建立了良好的教育与学术交流机制,每年学院本科生、研究生与境外相关高校与研究单位互派学习、培训、交流。
测控技术与仪器
培养目标:本专业培养适应国家经济与科技发展的需求,系统掌握测控领域基础理论和专业知识,具备良好的创新意识和工程实践能力,能够在测控系统与精密测试仪器及其他相关领域,从事精密仪器设计、计量测试、控制理论与方法、质量管理、仪器开发与应用等相关工作的研究和应用型人才。
就业方向:毕业生可到高端装备、航空航天、集成电路、电子信息、机器人、人工智能、计算机等行业或领域的企事业单位从事研究、设计、开发、运维、管理等工作;在科研院所、高等院校等相关领域继续深造或从事教学、科研工作。
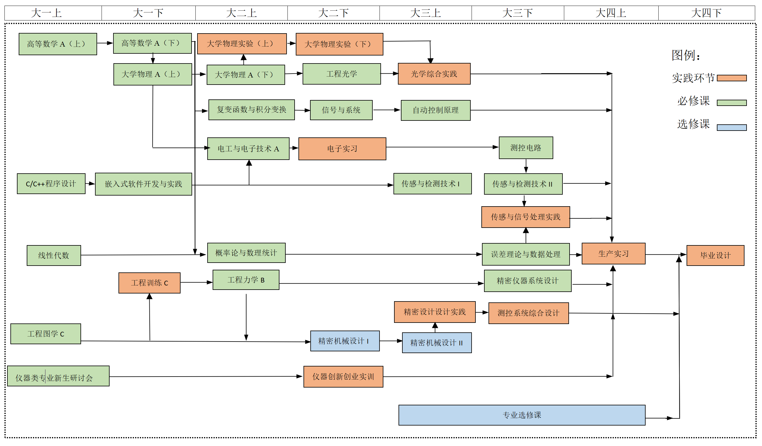
课程安排:

光电信息科学与工程
培养目标:本专业培养符合光电信息科学与工程领域发展需求,具备健全人格、高度的社会责任感、开阔的国际视野、良好的人文素养和求实进取精神,以及扎实的自然科学基础知识、宽厚的专业知识、较强的工程实践能力,具有良好的创新意识、沟通协作和终身学习能力,在光电成像与显示、光电传感与测试等领域从事科学研究、产品开发、项目管理工作的高层次工程技术人才。
就业方向:毕业生可从事光学镜头设计、相机开发、机器视觉检测、光电显示、光电智能传感、精密光电测试、光谱检测以及激光技术及应用等领域的设计、研发与管理工作,也可在科研院所、高等院校中从事光学工程、仪器科学等方向的科学前沿探索与教学科研工作。
课程安排:

生物医学工程
培养目标:培养适应现代科技和社会经济发展需求,具备健全人格、社会责任、国际视野、良好人文素养、求实进取精神,德智体美劳全面发展,掌握坚实的生物医学工程基础理论和计算机、通信、信息处理等其它相关学科知识,具有创新精神、沟通写作和终身学习能力,在生物医学工程及电子工程等相关领域从事科学研究、工程设计、技术开发、教学及管理等工作的创新型、复合型人才。
就业方向:毕业生可从事生物医学工程相关的医疗仪器、健康监护、电子工程、人工智能等产业,毕业生就业范围:(1)生物医学工程相关的企事业单位,从事研发、制造、应用、营销或管理等工作;(2)生物医学工程相关产业基础理论研究与产业开发应用;(3)科研院所和高等院校从事生物医学工程学科以及交叉学科的研究工作。
课程安排:

智能感知工程
培养目标:适应国家经济与科技发展需求,围绕智能感知工程专业集成电路封装与测试领域的人才需求,培养具有社会责任感、工程职业道德、终身学习、团队合作与沟通等可持续发展潜能及素质,系统掌握智能感知领域专业基础理论和专业知识,具有创新精神和工程实践能力,能够在智能感知领域及其他相关工业,从事科研、设计开发、管理等方面工作的德、智、体、美、劳全面发展的复合型新工科高级人才。以智能感知技术为核心,基于数学、物理、光学、电子学、智能材料和人工智能等基础理论,以及智能感知、信号处理、信息融合、人工智能等专业知识,依托学院在智能传感技术、多维视觉传感、传感信号处理的优势学科方向,强化创新能力和工程实践能力训练,培养学生运用专业知识解决智能感知工程领域内复杂工程问题的能力。
就业方向:毕业生可从事智能制造、智能传感、智能装备、人工智能等行业内与智能感知工程相关的科学研究、工程开发、传感测试、信息处理、技术管理等相关工作。毕业生就业方向有:(1)从事集成电路封装测试、智能传感、智能仪器、集成制造与人工智能等相关领域的科学研究、设计与开发工作;(2)在智能传感领域内从事与产品质量管理相关的工作;(3)在科研院所、高等院校中从事与智能感知工程学科相关的研究工作。
课程安排:
